
LA STATION D’EPURATION DU PIN
L’Agglomération du Bocage Bressuirais, dans le cadre de sa compétence assainissement, poursuit son programme d'investissements afin de garantir un service public performant, en constante adaptation aux évolutions démographiques de son territoire et dans le respect des normes environnementales.
La commune du Pin compte actuellement 3 unités de traitement de type lagunage naturel pour traiter les eaux usées générées dans les zones agglomérées : un lagunage au sud du Bourg, un second au nord du bourg dans le secteur de la Butée et le troisième à proximité du hameau du Peu qui est relativement récent puisqu’il a été mis en service en 2006.
Les deux lagunages les plus anciens, qui desservent le bourg arrivent à saturation. Afin de ne pas impacter le milieu naturel et de ne pas freiner l’urbanisation de la commune, une nouvelle station d’épuration de type boues activées, utilisant les techniques d’épuration moderne, va être construite par la Communauté d’Agglomération du Bocage Bressuirais pour remplacer les deux lagunages anciens.
Les travaux de construction devraient s’étaler jusqu’à l’automne 2022 avec une mise en service de la filière de traitement des eaux usées opérationnelle dès le mois juin 2022.
Caractéristiques principales
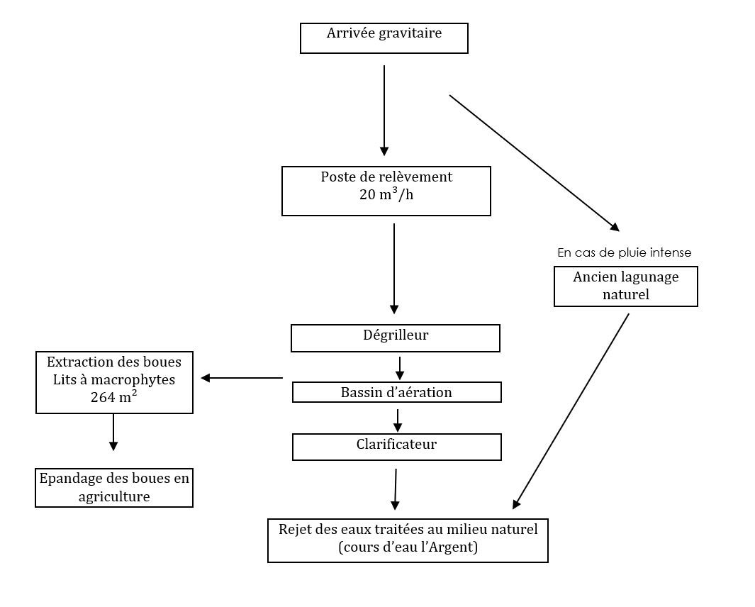
Cette dernière sera dimensionnée pour traiter les effluents d’une population équivalente à 650 habitants. En effet, à terme, l’ensemble des eaux usées du bourg seront traitées sur ce site. Un poste de refoulement dimensionné pour pomper les effluents à raison de 20 m3/heure sera installé au point de convergence de différents réseaux gravitaires.
Les étapes du traitement des eaux usées

Schéma de fonctionnement de la station d'épuration

Un investissement de 900 000 € HT
- Agglomération du Bocage Bressuirais : 511 875 € HT (56,87 %)
- Subvention Agence de l’Eau Loire Bretagne : 310 500 € HT (34,50 %)
- Subvention Conseil Départemental : 77 625 € HT (8,63 %)
Entreprises retenues pour la réalisation des travaux :
- Titulaire du marché : SAUR Vendée (La Roche sur Yon)
- Sous-Traitant Génie-civil : PVE (Mortagne sur Sèvre)
- Sous-Traitant Terrassement/Réseaux : TPF (Bressuire)
- Sous-Traitant Construction du local d’exploitation : SARL COUTANT (Mauléon)
- Bureau de contrôle technique : APAVE (Niort)
- Coordonnateur SPS : Bureau VERITAS (Chasseneuil du Poitou)

